当前位置 首页 > 职场薪闻 > 行业百科 > 塑料知识 > 原材料继续上涨!6400多家化工企业将关停
原材料继续上涨!6400多家化工企业将关停
作者:塑料招聘网www.slzp11.com转载 时间:2025/11/3 阅读:1136次

最新消息,4月4日,盐城市政府决定彻底关闭响水化工园区,将陈家港镇列入全市改善农民群众住房条件“十镇百村”试点,加快实现乡村振兴。

同时,要举一反三做好全市面上化工整治工作,根据省化工行业整治提升方案,进一步抬高本市化工园区、化工企业整治标准,支持各地区建设“无化区”。
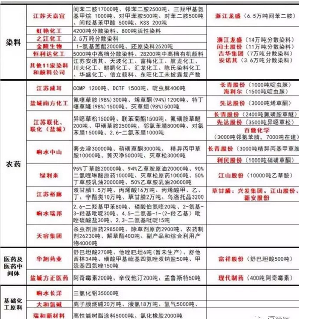
在此次爆炸事故之后,江苏省随后也发布《江苏省化工行业整治提升方案(征求意见稿)》,该文件中的爆点在于2020年底前,全省化工企业数量减少到2000家,

到2022年底前,化工企业数据控制到1000家以内,并且要求对全省50个化工园区开展全面评价,根据评价结果,压减至20个左右,这对于化工行业来说就是晴天霹雳。

更为严格的是,江苏部分地区已经将“无化区”提上了日程,势必会影响到全省化工企业。近两年以来,化工企业事故频发,相关政府部门对于化工
企业环保治理和安全治理已经成为了重中之重,但是关闭比治理会更快、更直接,所以本次各地对于化工企业的关闭力度也是空前绝后,
部分地区更是提出了一家化工企业也不保留的思路,所有化工企业外迁。


此次江苏省化工爆炸事件让全国各大化工原材料价格出现疯狂上涨,部分化工原材料价格在短短的15天时间内,暴涨了300%多,

如果此次征求意见稿通过,关闭20个化工园区,
6400多家化工企业,将会进一步加快化工原材料价格的上涨速度和幅度,那就是未来很长一段时间内,国内化工原材料价格将居高不下。

而此次事件是否会影响到国内最大的化工大省山东和排名第三的化工大省广东还不得而知,据不完全统计,山东省有各类化工园区199个,

全省公告的化工企业有9069家,山东省政府要求,争取将化工园区缩减到100家以内,这也就意味着将有50%的化工园区面临着关闭。
据不完全统计,涂料大省广东省仅规模性涂料企业就有1000多家,更不算其它化工企业,其化工企业的数量也在近万家左右


来源:涂料采购网
热门推荐